活动一:金银蛋喜迎龙年,吉祥琉璃龙登场
活动时间:1月20日12:00—1月30日18:00
活动范围:双线1-11区
活动内容:
在龙年来临之际,我们将在春节期间推出震撼超萌帅气的黄金龙“宠物•吉祥琉璃龙-[法攻]”,祝广大支持和热爱7k7k《飘渺仙剑》的仙友们龙马精神,大吉大利!

宠物属性:初始获得的宠物1转并且宠物等级为60级,其他属性与“触手萌娘”相同。
宠物技能:
一,固定技能
1、狂暴
2、龙珠连曜:对敌方单体造成3-4次法术攻击,攻击伤害威力受宠物的法术攻击和宠物等级影响。
3、龙腾金跃:对敌方全体造成高级法术攻击,攻击伤害威力受宠物的法术攻击和宠物等级影响。
4、仙卷【祝福Ⅱ】⑩
二,随机技能
包含4个固定技能在内总共随机获得6-8个宠物高级技能。随机宠物高级技能包括(在下列中随机获得):仙卷【利爪Ⅱ】①、仙卷【硬皮Ⅱ】①、仙卷【金刚盾Ⅱ】①、仙卷【鼓舞Ⅱ】①、仙卷【驱魔Ⅱ】①、仙卷【元气盾Ⅱ】①、仙卷【祈祷Ⅱ】①
现在通过砸“金蛋”和“银蛋”都有机会获得“宠物•吉祥琉璃龙-[法攻]”,同时还有机会得到“天帝恩赐之链礼盒”,(“天帝恩赐之链•真/黑/灵/灭”手到擒来),能够对金身、法身进行打孔的“如意钻”,“增灵片[高级]”,各种已“注灵”的装备通过“增灵片”的提升后,“注灵”属性将会得到增强!详细请查看“注灵系统”介绍
如何进行砸蛋:
第一步:商城中购买“灵运宝锤[银]”和“灵运宝锤[金]”,玩家在游戏界面选择“互动”进入“砸蛋”界面;
第二步:选择所需要的幸运蛋种类:同时背包中需要有砸蛋消耗道具“灵运宝锤”。
第三步:将“灵运宝锤”移动到相应的幸运蛋位置,点击之后即可显示所获得的道具奖励,砸蛋之后消耗对应的道具并获得砸蛋奖励道具,同时显示其他两个幸运蛋的道具奖励。
银蛋奖励:

金蛋奖励:

活动二:降龙钻、天帝宝箱共贺双倍积分
活动时间: 1月20日12:00—1月30日18:00
活动范围:双线1-11区
活动范围:
活动期间,积分商城将开放双倍积分活动;同时“ 天帝神恩宝箱”将在积分商城限时抢购!正所谓是抢到你就赚,行动一定要快,否则肯定会被抢购一空呢!
活动期间积分商城上架【天帝神恩宝箱】道具:售价199积分
活动奖励:
【天帝神恩宝箱】蕴含宝物(打开礼盒后,可获得下列物品中的某一样):

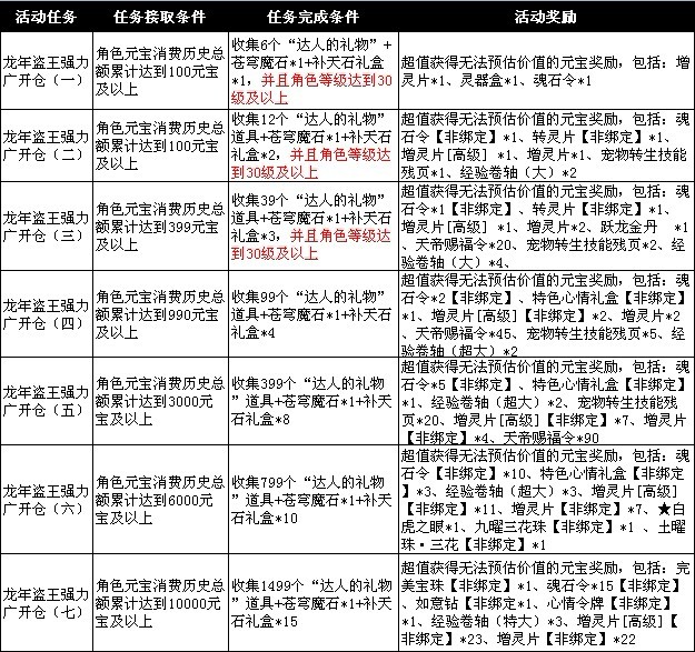
活动三:魂石升级龙年春节最强力盗王开仓
活动时间: 1月20日12:00—1月30日18:00
活动范围:双线1-11区
活动内容:
活动期间,消费1元宝即可获得1点达人点,即可在商城界面-“ 宝盒兑换”中兑换不同数量的道具“ 达人的礼物”。“ 达人的礼物”收集的越多,可以兑换的奖励越丰富!
魂石•赤青 更名为:[二阶] 魂石•赤青
魂石•天命 更名为:[二阶] 魂石•天命
魂石•影火 更名为:[二阶] 魂石•影火
[高级]魂石•赤青 更名为:[三阶] 魂石•赤青
[高级]魂石•天命 更名为:[三阶] 魂石•天命
[高级]魂石•影火 更名为:[三阶] 魂石•影火
全新新增高级魂石一览:


活动奖励:

注:活动奖励,除特殊说明外,均为绑定道具。
玩家兑换不同数量的“ 达人的礼物”后,即可至 玉京城西广场NPC-盗王处接受和完成各种任务。
任务接取条件和奖励具体如下:

注:活动奖励除特殊说明外,均为绑定道具。
注意事项:
1、历史消费的金额将不计算入达人点,只有在活动期间消费1元宝才能获得1点达人点。
2、活动期间达人点将不会被清空,只要活动期间您没有兑换“达人的礼物”,达人点将一直存在至活动结束后。达人点兑换界面将在活动结束后停止兑换。
3、达人点为活动期间通过消费时额外赠送,兑换相关达人点奖励时仅扣除达人点,不会再扣除元宝。
4、玩家可点击商城界面顶部的“宝盒领取”按钮查看目前角色的达人点数剩余;可在盗王处查看角色历史消费元宝总额。
5、活动期间内,玩家使用达人点兑换道具时,只要积累到相应兑换点数可兑换的道具,即可完成道具兑换。达人的礼物兑换次数无限制。
6、活动结束后,活动任务将关闭。届时如玩家已接取活动任务还未完成,将无法再完成活动任务,官方也将不予以补偿,请特别注意活动时间!
7、达人的礼物道具请各位玩家及时兑换,届时将于1月31日18:00清理未兑换或未使用的达人的礼物、达人梦想宝盒、达人华丽宝盒、达人尊贵宝盒道具
活动四:神通符打折乐不停
活动时间: 1月20日12:00—1月30日18:00
活动范围:双线1-11区
活动奖励:


活动五:龙年春节好礼送不停
活动时间: 1月20日12:00—1月30日18:00
活动范围:双线1-11区
活动内容:
春节活动期间, 玉京城-礼官处将开放全新的每日日常任务,只要您的角色等级达到40级及以上,并且收集齐活动道具,即可在活动期间每日获得不同的活动奖励。
注意:每个角色在活动期间每日可以领取和完成1次。
第一步,请到玉京城西NPC—广场—礼官处接受“好礼每天送不停”活动。
第二步,收集齐各种材料后,即可在玉京城西NPC—广场—礼官处完成任务,获得奖励。
活动奖励:

注意:
1、活动奖励除特殊说明外,均为非绑定道具。
2、活动结束后,活动任务将关闭。届时如玩家已接取活动任务还未完成,将无法再完成活动任务,官方也将不予以补偿,请特别注意活动时间!
活动六:银蛋增灵片转生技能大返利
活动时间: 1月20日12:00—1月30日18:00
活动范围:双线1-11区
活动内容:
活动期间,消費119元宝以上的玩家可以在游戏中“ 活动-特殊活动”直接领取由7k7k《飘渺仙剑》运营团队为您送出的超值元宝或积分道具!
活动奖励:

注意事项:
1、只要在活动期间消费元宝达到活动条件的玩家,请在活动期间在游戏内置活动功能页面内及时领取;
2、如达到活动条件但未自行领取奖励者,自动弃权;
活动七:新老玩家齐欢腾,龙年福利任您领!
活动时间: 1月20日12:00—1月30日18:00
活动范围:双线1-11区
活动内容:
在龙年来临,举国欢庆的日子里,为了感谢新老玩家对于7k7k《飘渺仙剑》的支持和鼓励,玩家可在 玉京城-王府-成隍处领取福利任务,无论您是新玩家还是老玩家,都有专属于您的感恩好礼哟!
活动规则:
1、等级大于等于20级的角色可参与活动任务“龙年福利”;
2、角色“完成”任务系统会判定玩家的累计消费额度,同时同一通行证上的其他角色如果满足【领取条件】可领取对应的福利奖励;
3、在龙年春节活动期间为了感谢新老玩家对于我们的支持,所有角色均可完成“龙年福利(一)”一次;
4、每一个任务仅可完成一次;
5、活动期间如何完成多个任务:
如一个角色完成了“龙年福利(二)”,在活动期间内又满足了“龙年福利(三)”的需求,即可领取到两个活动的奖励,以此类推;
活动奖励:(均为绑定道具)

活动八:龙年祈神排行榜震撼开启
活动时间: 1月20日12:00—1月30日18:00
活动范围:双线1-11区
活动内容:
在这2012年龙年即将来临的日子,祝广大仙友们龙马精神!
天仙宫的仙官们为祈神排行的状元、榜眼和探花准备了豪礼!快来看看,又有怎样让你欣喜的奖励出世了!
活动奖励:(下列奖励除特殊说明外均为非绑定道具)

龙马精神祈神令可用于兑换的奖励一览:

PS:本活动的最终解释权与修订权归7k7k《飘渺仙剑》运营团队所有
7k7k《飘渺仙剑》官网: http://web.7k7k.com/games/pmxj/
7k7k《飘渺仙剑》论坛: http://bbs.youxi567.com
快速充值通道: http://web.7k7k.com/pay/
想要了解更多好玩的游戏,尽在7k7k网页游戏。
7k7k《飘渺仙剑》运营团队
2012年1月18日
马上注册体验::http://web.7k7k.com/user/register.html
7k7k平台旗下热门游戏:
演绎传奇!凡人成仙 7k7k《凡人修真2》http://web.7k7k.com/games/frxz2/
史诗剧情!仙侠情缘 7k7k《神仙道》http://web.7k7k.com/games/sxd/
传奇小说!原著重现7k7k《斗破苍穹2》http://web.7k7k.com/games/dpcq/
即时战斗!演绎三国 7k7k《盛世三国》http://web.7k7k.com/games/sssg/
横版三国!群雄争霸 7k7k《龙将》http://web.7k7k.com/games/lj/
创世神曲!史诗剧情 7k7k《神曲》http://web.7k7k.com/games/sq/
感人剧情!炫丽职业7k7k《梦幻飞仙》http://web.7k7k.com/games/mhfx/

